LUKAS-Strategie 2032 für Kooperationsräume

 
Jede Website im LUKAS-System ist ein eigener Mandant. Jeder Mandant hat eigene Zugangsdaten und eine individuelle URL, über die die Website erreichbar ist. Eine ausführliche Erklärung der Begriffe Website, Domain, Mandant und Landingpage finden Sie hier:
Was ist eine Website, Domain, Mandant oder Landingpage?
 
Damit die 110 Kooperationsräume effizient arbeiten können, sehen die LUKAS-Verantwortlichen im Evangelischen Oberkirchenrat (EOK) strategischen Handlungsbedarf:
  • Ein Parallelbetrieb von Gemeinde- und Kooperationsraum-Mandanten führt langfristig zu einem erhöhten Pflegeaufwand für die Administratoren.
  • Vor Ort muss geklärt werden, wie die Mandanten miteinander in Beziehung stehen. Dabei stellt sich die Frage, wie Gemeinde- und Kooperationsraum-Mandanten mit dem Kirchenbezirks-Mandanten zusammenwirken und ob eine Fusion von Mandanten möglich ist.
 
Kooperationsraum Websites in LUKAS
Screenshot der Website ekiregionbretten.de
Screenshot der Website ev. bruchsal Region
Ekma
Website von https://ev-jugend-suedliche-hardt.de/
Screenshot der Website ev-kirche-dgv.de
Webseite der Ev. Kirche im Hanauerland
Webseite der Ev. Kirche im oberen Kandertal
Webseite der ev. Kirchengemeinde Rheinau
Webseite der Ev Kirchengemeinden Angelbachtal Waldangelloch Eschelbach Mühlhausen und Tairnbach
Webseite der Ev. Pfarrgemeinde Freiburg West
Webseite evangelisch im Westen Karlsruhe
Webseite Evangelisch in Offenburg
Website von evangelisch-freiburg-ost.de
Website von evangelisch-in-horan.de
Website Kirche unterer Neckar
Website von Evangelische Kirchengemeinde Zweitälerland
Website von eki-kraichtal.de
Website von www.kirche-legelshurst.de
Website von evangelisch-rhein-murg.de
Screenshot der Website ekifrei-west.de
www.ekifrei-west.de
In Freiburg gibt es auch noch evangelisch-freiburg-ost.de
Website von nord.ekma.de
In Mannheim sind weitere Kooperationsräume vorhanden
Website vom Kooperationsraum Stutensee-Weingarten
 

Zielfoto

Bis 31. Juli 2026 möchten die LUKAS-Verantwortlichen im EOK alle Gemeinde- und Kirchenbezirksverantwortliche für LUKAS dabei unterstützen, eine verpflichtende LUKAS-Strategie 2032 für den jeweiligen Kirchenbezirk zu entwickeln – ein Umzug der Daten innerhalb von LUKAS soll in einer Übergangszeit erfolgen. Ziel soll sein, dass mittel- bis langfristig kein Parallelbetrieb von Kooperationsraum- und Gemeindemandanten existiert.
 
 

Unterstützung

Um den Umstieg zu erleichtern ist pro Kooperationsraum eine optionale Unterstützung von Seiten der Firma WebCommerce möglich. Diese beträgt 500,-- EUR (finanziert von der Abteilung Digitalisierung, Organisation, Projekte). Damit kann ein Unterstützungszeitbudget für den Umzug von fünf Stunden in Anspruch genommen werden. Möglicher Mehrbedarf müssen die Kooperationsräume selbst finanzieren.
 

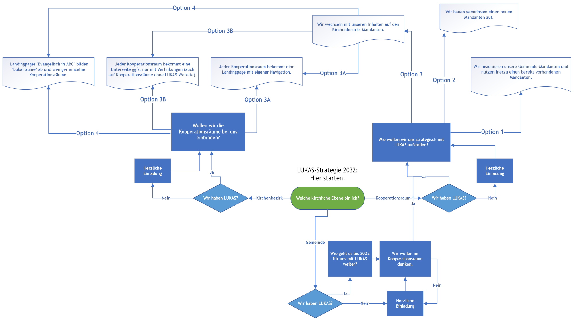
Welche Optionen gibt es?

Diagramm zur LUKAS-Strategie 2032 mit Optionen für Mandanten-Einbindung und Kooperationsräume
 
Prinzipiell sollte man sich im Vorfeld einer Entscheidung abstimmen:
 
  1. im jeweiligen Kooperationsraum und
  2. mit den Verantwortlichen im Kirchenbezirk.
Da LUKAS neben der Website-Erstellung auch Verwaltungsfunktionen wie Termin- & Ressourcenverwaltung, Raumbelegung und Dienstplanpflege bietet, sollten Sie bei der Entscheidungsfindung die (zukünftige) Verortung der Pfarrämter / des Pfarramts im jeweiligen Kooperationsraum mit in den Blick nehmen.
 
Im Idealfall ist eine der folgenden Optionen für alle Kooperationsräume eines Kirchenbezirks gleichermaßen attraktiv und würde damit ein einheitliches Vorgehen gewährleisten.
 
 

Grafik von LUKAS 2032 Option 1-3
Sie müssten zuerst entscheiden, welcher Mandant der gemeinsame werden soll. Dann
sollten sie eine Dateninventur bei den nicht mehr benötigten Mandanten durchführen:
Welche Daten braucht man und müssen umgezogen werden? Die bisherigen
Erfahrungswerte zeigen, dass man den finalen Datenumzug am schnellsten manuell
erledigt, da viele Daten am Ende nicht mehr gebraucht werden. 
Der Mandant soll alle Angebote des Kooperationsraums zeigen. Bevorzugt wird ein
Hauptnavigationspunkt für jeden Partner im Kooperationsraum mit weiteren Unterpunkten.

Mit begründeter Ausnahme können Gemeinden ihr Angebot auch in einer eigenen Landingpage präsentieren (Seit 2022 gibt es das Modul für „Landingpages“. So lassen sich unterschiedliche Mini-Websites mit eigener Internetadresse in einem Mandanten realisieren, z.B. im Kirchenbezirks-Mandanten (Wichtig: Dieser muss auf das neue LUKAS-Design 2022 umgestellt sein).).
 
 

Grafik von LUKAS 2032 Option 1-3
Auch hier sind die Schritte der Dateninventur – wie unter Option 1 beschrieben – nötig. Für
die Navigationsstruktur gelten die Vorgaben wie unter Option 1 beschrieben – mit der
Option in begründeten Ausnahmen die Möglichkeit von Landingpages für einzelne
Gemeinden zu ermöglichen.
 
 

Grafik von LUKAS 2032 Option 3-4
Hier muss mit den Verantwortlichen im Kirchenbezirk Kontakt aufgenommen werden, ob
diese Option überhaupt denkbar ist. Wenn ja, gibt es zwei Möglichkeiten.
 

Option 3A:  Jeder Kooperationsraum bekommt eine Landingpage mit eigener Navigation.

Seit 2022 gibt es das Modul für „Landingpages“. So lassen sich unterschiedliche Mini-Websites mit eigener Internetadresse in einem Mandanten realisieren, z.B. im Kirchenbezirks-Mandanten (Wichtig: Dieser muss auf das neue LUKAS-Design 2022
umgestellt sein).



Option 3B: Jeder Kooperationsraum bekommt eine Unterseite ggfs. nur mit Verlinkungen (auch auf Kooperationsräume ohne LUKAS-Website)

 
Diese Option kommt dann zum Tragen, wenn Kooperationsräume sich vor allem auf
Nicht-LUKAS-Websites präsentieren wollen.
 
 

Grafik von LUKAS 2032 Option 3-4
Eine Option, die primär die Nutzer*innen-Perspektive einnimmt und weniger kirchliche Struktur abbildet. Diese Option bildet Inhalte aus dem „Lokalraum“ ab, in dem beispielsweise sich mehrere Gemeinden/Kooperationsräume befinden.
 
  

Bei Rückfragen

Internetredaktion / Evangelische Landeskirche Baden
Internetredaktion / Evangelische Landeskirche Baden
  
Aktuell werden Mandanten des landeskirchlichen Website-Baukasten LUKAS unter anderem für Gemeinden und Kirchenbezirke aus zentralen Mitteln finanziert. Mit der nun abgeschlossenen Etablierung von über 100 Kooperationsräumen ist mit zahlreichen Anfragen von LUKAS-Mandanten für Kooperationsräume zu rechnen. Da das LUKAS-Budget auf lange Sicht nicht ausreichen wird, um sowohl Gemeinde- als auch Kooperationsraum-Mandanten zu finanzieren, besteht Handlungsbedarf. 
Sie planen einen gemeinsamen Webauftritt für Ihren Kooperationsraum? Die LUKAS-Strategie 2032 bietet den Rahmen – unser LUKAS-Wiki (Online-Hilfe) liefert die passenden Werkzeuge. Mit den Wiki-Artikeln planen, strukturieren und setzen Sie Ihren Kooperationsraum-Mandanten leichter um.